RevPAR, or Revenue Per Available Room, stands as a pivotal performance metric within the hospitality industry, quantifying the income generated per available room, irrespective of occupancy levels. Understanding RevPAR is essential for hoteliers; it not only informs pricing strategies but also enhances marketing efforts and facilitates benchmarking against competitors. Ultimately, mastering this metric drives profitability. By focusing on RevPAR, hotel owners can strategically position their offerings to maximize revenue potential and gain a competitive edge in a challenging market.
Understanding the financial health of a hotel extends beyond merely tracking occupancy rates; it encompasses a vital metric known as Revenue Per Available Room (RevPAR). This powerful indicator not only reflects a property’s capacity to generate income but also informs strategic decisions that can significantly enhance profitability. As the hospitality industry grapples with escalating competition, the challenge lies in deciphering the intricacies of RevPAR to drive effective pricing and marketing strategies.
How can hospitality professionals leverage this critical metric to not only survive but thrive in a dynamic market?
RevPAR, or Income Per Available Accommodation, serves as a crucial performance indicator in the hospitality sector, and understanding is essential as it measures the earnings generated per available unit, regardless of occupancy. This metric is calculated by:
RevPAR, whose revpar meaning is widely regarded as a key indicator of a property's , offers hoteliers insights into their . Understanding and enhancing can significantly inform . Furthermore, by analyzing data, property owners can identify trends and adjust their pricing tactics, promotional activities, and overall marketing initiatives to attract more visitors and ultimately increase reservations.

The is a crucial metric in the , as it effectively combines two essential aspects of accommodation performance: occupancy and pricing. Understanding the revpar meaning enables lodging managers to and the effectiveness of their pricing strategies. This metric not only facilitates benchmarking against competitors and industry standards but also empowers hotels to pinpoint specific areas for improvement. In a highly competitive market, grasping the nuances of can lead to more informed pricing strategies and targeted marketing efforts, ultimately driving profitability.

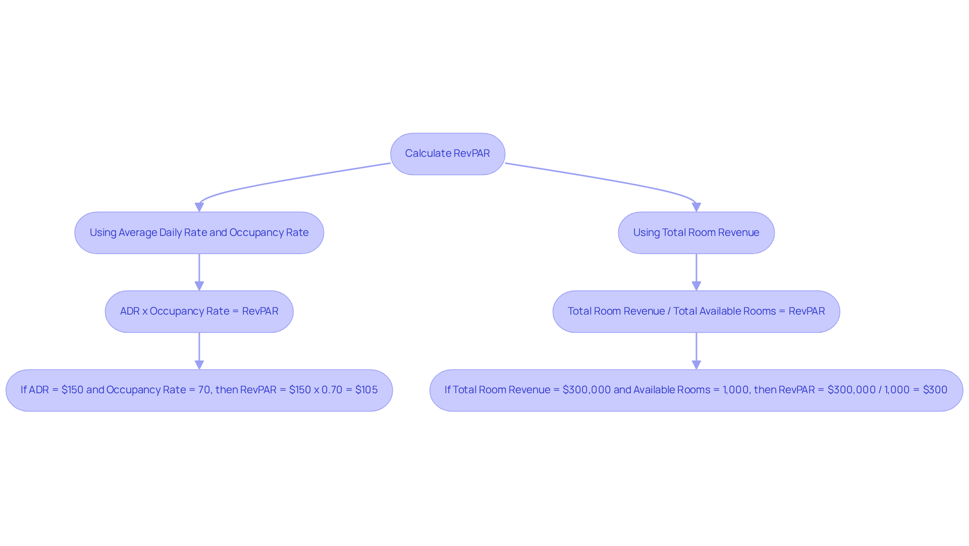
The can be determined by calculating it through two primary methods.
These calculations provide a clear picture of and can guide strategic decisions. Understanding the is essential for property owners as it not only reflects financial outcomes but also informs promotional strategies. By analyzing revenue per available room, hotels can identify trends and adjust their marketing efforts to target specific demographics or refine pricing strategies. This ultimately leads to increased bookings and revenue.

Interpreting results involves understanding through a thorough analysis of trends over time, coupled with comparisons against competitors. An increasing , or revpar meaning, indicates effective pricing strategies and strong demand. Conversely, a decline in this metric may signal the need for adjustments in marketing or pricing strategies, which relates to the revpar meaning.
For instance, if a hotel experiences a drop in [revenue per available room](https://lightson.co/category/why-your-hotel-needs-a-digital-marketing-agency-for-success) during a typically busy season, it is crucial to reassess its pricing tactics or marketing initiatives. Furthermore, understanding the per available room, or revpar meaning, such as local events or economic conditions, can empower hotel operators to make proactive decisions aimed at enhancing overall earnings.

The indicates that (RevPAR) is a critical metric that should be examined alongside other essential performance indicators such as Average Daily Rate (ADR) and occupancy rate. While the revpar meaning provides a comprehensive view of income generation, ADR focuses solely on the , and occupancy rate evaluates the percentage of available rooms that are sold.
Understanding the interplay between these metrics empowers managers in the hospitality sector to devise more refined strategies. For example:
To enhance bookings and , hotel owners can implement targeted marketing strategies informed by these metrics. Adjusting promotional campaigns based on occupancy trends, for instance, can help optimize pricing and attract more guests during low-demand periods, ultimately enhancing the revpar meaning.

Understanding RevPAR, or Revenue Per Available Room, is essential for hospitality professionals seeking to optimize their property's financial performance. This critical metric not only reflects the earnings generated per available accommodation but also serves as a benchmark for evaluating pricing strategies and occupancy efficiency. By mastering the nuances of RevPAR, hotel managers can make informed decisions that enhance profitability and improve overall operational effectiveness.
Throughout this article, we have explored various aspects of RevPAR, including its calculation methods, the importance of contextualizing this metric within the competitive landscape, and the insights it provides for strategic decision-making. The calculations—whether through the average daily rate and occupancy rate or total room revenue—reveal critical information that can guide marketing initiatives and pricing adjustments. Furthermore, understanding how RevPAR interacts with related metrics like ADR and occupancy rate allows for a more comprehensive approach to revenue management.
The significance of RevPAR extends beyond mere numbers; it embodies a strategic tool that can propel a hospitality business toward greater success. By continuously monitoring and analyzing this metric, hotel operators can adapt to market changes, refine their promotional tactics, and ultimately drive higher occupancy and revenue. Embracing the full potential of RevPAR not only enhances individual property performance but also contributes to the overall growth and sustainability of the hospitality industry.
What is RevPAR?
RevPAR, or Revenue Per Available Room, is a key performance indicator in the hospitality sector that measures the earnings generated per available unit, regardless of occupancy.
How is RevPAR calculated?
RevPAR can be calculated in two ways: by multiplying the average daily rate (ADR) by the occupancy rate, or by dividing total room revenue by the number of available rooms.
Why is RevPAR important in the hospitality industry?
RevPAR is important because it provides insights into a property's financial health, helping hoteliers understand their revenue-generating capabilities and informing lodging marketing strategies.
How can property owners use RevPAR data?
Property owners can analyze RevPAR data to identify trends, adjust pricing tactics, promotional activities, and overall marketing initiatives to attract more visitors and increase reservations.
What aspects of accommodation performance does RevPAR combine?
RevPAR effectively combines occupancy and pricing, allowing lodging managers to evaluate space utilization efficiency and pricing strategy effectiveness.
How does understanding RevPAR help in a competitive market?
Understanding RevPAR enables hotels to benchmark against competitors and industry standards, pinpoint areas for improvement, and develop informed pricing strategies and targeted marketing efforts to drive profitability.
Transform your group booking strategies with Lights On and watch your occupancy soar.