The article highlights the various trends shaping the hospitality food and beverage industry, such as:
These trends underscore the evolving consumer preferences towards health, sustainability, and personalized experiences. Consequently, businesses in the hospitality sector must adapt their strategies to enhance customer satisfaction and drive revenue growth.
The hospitality food and beverage industry stands on the cusp of a transformative era, propelled by shifting consumer preferences and technological advancements. As establishments strive to fulfill the increasing demand for innovative dining experiences, they must adeptly navigate a landscape shaped by trends such as:
However, alongside these opportunities arise significant challenges—how can businesses effectively adapt to these changes while ensuring customer satisfaction and loyalty? This article explores ten key trends poised to redefine the hospitality sector in 2025, providing insights into how operators can capitalize on these shifts to thrive in an increasingly competitive market.
Lights On leads the charge in revenue management innovations within the hospitality food and beverage industry. By utilizing advanced data analytics and thorough trend analysis, the company empowers clients to enhance their pricing strategies and increase demand generation. This not only improves occupancy rates but also equips the hospitality food and beverage industry to adeptly navigate fluctuating market conditions. For instance, Lights On's customized strategies have consistently resulted in an impressive average year-over-year revenue growth of 47% for clients, underscoring the critical role of effective revenue management practices in a competitive landscape.
To further enhance bookings, hotels can implement targeted marketing strategies such as:
As the hospitality food and beverage industry evolves, the integration of data analytics is becoming increasingly vital. Industry leaders, including Klaus Kohlmayr, emphasize its importance in shaping successful revenue management strategies for 2025 and beyond.

The demand for plant-based foods is rapidly increasing as consumers prioritize health and wellness. In response, the hospitality food and beverage industry is expanding their menus to feature a diverse range of innovative plant-based options that cater not only to vegans but also to flexitarians and health-conscious diners.
By incorporating nutrient-rich ingredients such as:
restaurants can create dishes that are both appealing and nutritious. This strategy not only aligns with the evolving preferences of diners but also significantly enhances .
Furthermore, as consumers increasingly seek transparency in their food choices, establishments within the hospitality food and beverage industry can position themselves as leaders in health-conscious dining by offering plant-based options, ultimately driving revenue growth and fostering brand loyalty.

Digital transformation is revolutionizing the hospitality industry, significantly enhancing operational efficiency and customer engagement. Technologies such as mobile apps, AI-driven chatbots, and cloud-based management systems empower hotels and restaurants to streamline operations while delivering .
For instance, mobile check-in and digital concierge services not only minimize wait times but also enhance guests' ability to customize their experiences, resulting in increased satisfaction rates. Statistics indicate that 64% of travelers prefer mobile check-in options; however, only 11% of hotels globally offer this service. This highlights a significant gap in service provision and an opportunity for hotels to enhance their offerings.
Furthermore, AI chatbots are proving effective in managing routine inquiries, allowing staff to focus on more complex guest interactions, thereby improving overall service quality. By year-end 2025, AI and machine learning are expected to manage over half of all travel bookings, underscoring the growing importance of AI in the industry.
As hotels within the hospitality food and beverage industry increasingly adopt these technologies, they are not merely enhancing operational workflows but also fostering deeper connections with guests, ultimately driving loyalty and repeat business.
As Bohdana Muzyka, a Lead Business Analyst at TechMagic, notes, 'Digital transformation in the service sector involves adopting advanced digital tools and technologies to elevate guest experiences, optimize operational processes, and foster innovation.
Sustainability is emerging as a cornerstone of operations within the service sector. By 2025, hotels and restaurants are increasingly adopting eco-friendly practices, such as:
These initiatives not only attract environmentally conscious individuals but also provide significant cost savings over time. Furthermore, by showcasing their commitment to sustainability, businesses can enhance their brand image and cultivate a loyal customer base. This shift towards is not merely a trend; it is a strategic move that positions businesses favorably in a competitive market.

Customized nutrition is swiftly transforming the hospitality food and beverage industry as patrons increasingly seek dining options tailored to their specific dietary needs. By 2025, restaurants are expected to adopt customizable menus, allowing guests to select ingredients that align with their health goals, allergies, or dietary preferences. This shift not only enhances the overall dining experience within the hospitality food and beverage industry but also fosters customer loyalty, as patrons appreciate the to their individual requirements.
Successful implementations of this trend are evident in the hospitality food and beverage industry, particularly in establishments that prioritize sustainability and health by offering plant-based alternatives and locally sourced ingredients. Notably, 67% of Brazilian shoppers choose plant-based products for health reasons, underscoring a growing demand for health-conscious dining options.
As Nicola Gryczka Kirsch, a social entrepreneur, emphasizes, "Food has always played a central role in hospitality—but its meaning and impact are rapidly expanding." This evolution in menu offerings within the hospitality food and beverage industry is not merely a response to consumer demand but a strategic initiative to cultivate deeper relationships with guests, ultimately encouraging repeat business and enhancing brand reputation in a competitive environment.
Furthermore, the customized nutrition market is projected to reach $23.3 billion by 2027, highlighting the significance of this trend within the service industry. The integration of technology is revolutionizing nutrition tracking, facilitating these changes in dining experiences and aligning with the broader implications of sustainable eating practices.

Functional foods, which provide health benefits beyond basic nutrition, are increasingly gaining traction in the hospitality sector. By 2025, hotels and restaurants are anticipated to prominently feature ingredients such as probiotics, omega-3 fatty acids, and superfoods on their menus. This shift not only addresses the rising public demand for health-conscious dining options but also positions establishments as leaders in wellness dining.
With 75% of millennials prioritizing , the integration of nutritious offerings can attract a diverse clientele eager for healthier choices. Furthermore, the immunity-boosting food sector is projected to grow at a CAGR of 7.3% from 2021 to 2027, reflecting significant consumer interest in health-enhancing ingredients.
Additionally, the local food sector in the U.S. was valued at $20.2 billion in 2019 and is expected to expand to $23.3 billion by 2025, highlighting the trend towards local sourcing. The alternative flours market is also anticipated to grow at a CAGR of 7.2% from 2021 to 2028, reaching $35.24 billion.
By embracing these trends, businesses in the hospitality food and beverage industry can enhance their appeal and drive customer loyalty while addressing key pain points such as the need for increased visibility and effective pricing strategies.

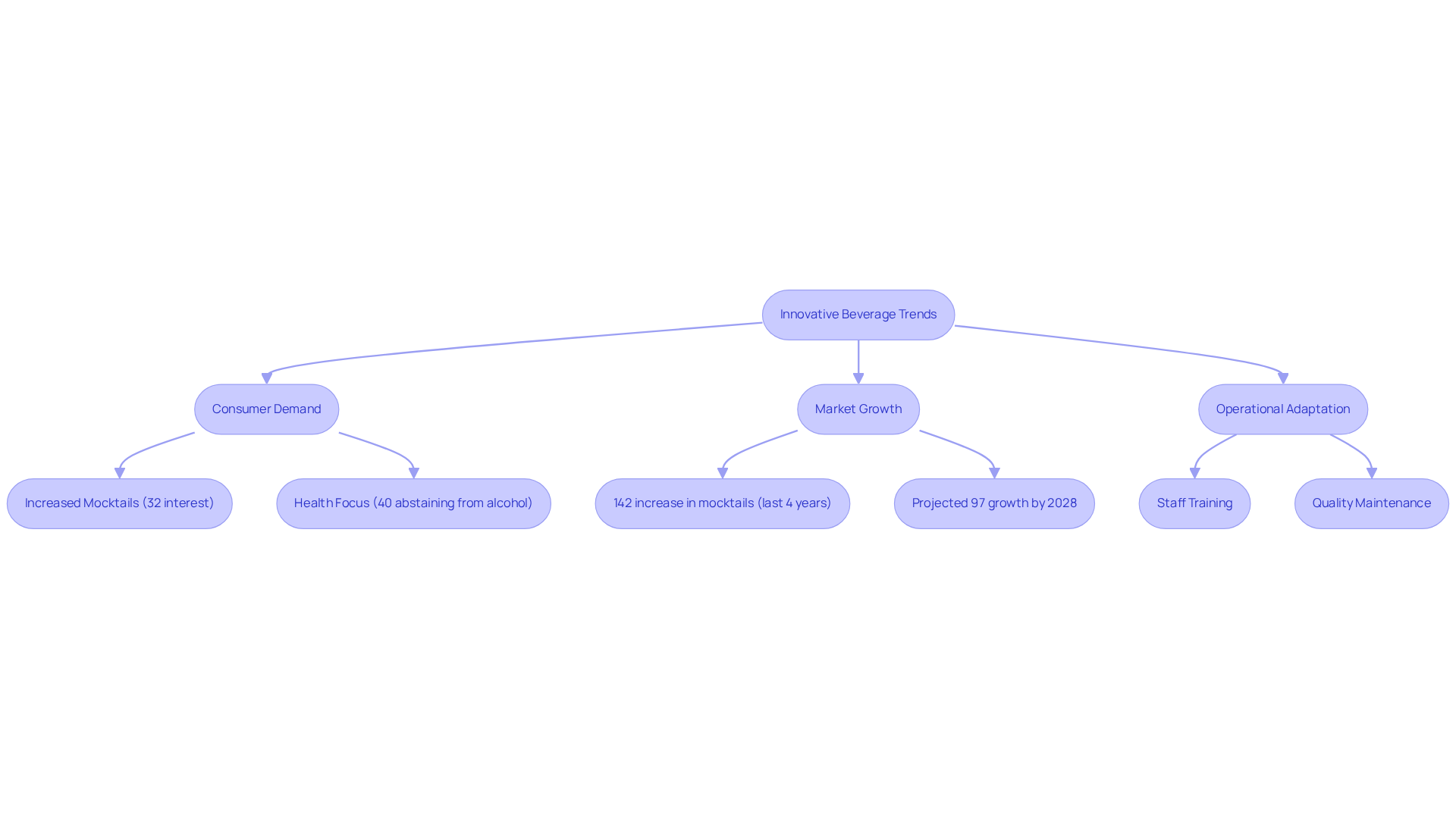
The hospitality food and beverage industry is experiencing a pivotal transformation in 2025, as establishments increasingly embrace innovative drink offerings. Elevated mocktails and functional beverages, infused with health-boosting ingredients, are at the forefront of this evolution. Notably, nearly 32% of casual diners express interest in ordering mocktails, underscoring a growing demand for non-alcoholic alternatives. This trend is particularly pronounced among millennials and Gen Z individuals, who are leading the charge in reducing alcohol consumption for health and wellness reasons, with nearly 40% abstaining entirely.
As restaurants adapt to these shifting consumer preferences, the introduction of mocktails and functional drinks has become essential. Currently, mocktails represent only 1% of foodservice menus, yet they have experienced a remarkable increase of 142% over the past four years, with projections indicating an additional 97% growth by 2028. This presents a significant market opportunity for operators in the hospitality food and beverage industry who are seeking to enhance their beverage offerings.
Mixologists are increasingly recognizing the potential of these non-alcoholic alternatives. They emphasize the importance of crafting unique and flavorful drinks that not only satisfy taste buds but also provide functional benefits. For instance, protein cocktails, which typically contain 5-8% ABV, are gaining traction among fitness enthusiasts, particularly those aged 25-40. Establishments are now creating dedicated menu sections for functional cocktails, showcasing their nutritional benefits alongside enticing flavor descriptions.
To capitalize on these trends, operators are encouraged to to ensure that bartenders can effectively communicate the unique selling points of these innovative drinks. Bar managers recommend that staff be trained to explain the benefits of these drinks to customers, which can drive sales and enhance customer satisfaction. Furthermore, operators should be aware of the challenges associated with maintaining consistent quality in protein cocktails and broths, as well as the need for additional training in nutritional information and handling of protein supplements. As the hospitality food and beverage industry continues to evolve, adopting these trends will be essential for service-oriented enterprises aiming to succeed in a competitive market.

Self-service kiosks are revolutionizing customer interactions within the hospitality food and beverage industry. By 2025, a significant number of establishments in the hospitality food and beverage industry, including hotels and restaurants, are expected to adopt these kiosks to enhance check-in processes, streamline order placements, and facilitate payments. This technology minimizes wait times and boosts operational efficiency, enabling staff to dedicate more time to personalized guest service. Statistics suggest that a seven-second decrease in service durations in fast food establishments could boost share by 1 to 3%, emphasizing the competitive edge kiosks can offer.
With modern consumers increasingly favoring , self-service kiosks are emerging as essential tools for the hospitality food and beverage industry, driving improved customer satisfaction and engagement. Furthermore, 76% of guests believe that the ability to check in before arrival would alleviate frustration, while 41% are more likely to choose a hotel offering advanced check-in options via web or mobile devices. The self-service kiosk market is projected to grow at a compound annual growth rate of 7.1% from 2023 to 2030 within the hospitality food and beverage industry, with a market size valued at USD $28.45 billion in 2022, making their integration into hospitality operations increasingly vital for meeting evolving guest expectations.
However, hotel owners should also consider potential challenges, such as upfront costs and the suitability of kiosks for less tech-savvy guests, to ensure a successful implementation.

As customer preferences evolve, diners are increasingly drawn to distinctive and unforgettable experiences. In 2025, the hospitality food and beverage industry must embrace this shift by providing immersive dining experiences that transcend traditional meal offerings. This encompasses the integration of:
Moreover, sustainability will be crucial in these experiences, appealing to eco-conscious individuals who prioritize responsible dining practices. By leveraging these trends, establishments in the hospitality food and beverage industry, including restaurants and hotels, can forge lasting impressions that cultivate customer loyalty and enhance overall satisfaction.
Industry leaders underscore the significance of authenticity and exclusivity in luxury dining, emphasizing that immersive experiences extend beyond food; they are about forging emotional connections with guests. Notably, 42% of diners express greater interest in experiential dining in 2025 compared to 2024, highlighting the escalating demand for such offerings.
Furthermore, the incorporation of technology, including AI for reservations and mobile ordering, will augment these immersive dining experiences, enabling operators in the hospitality food and beverage industry who innovate and adapt to position themselves as frontrunners in the competitive landscape.

In 2025, transparency in food sourcing is paramount as consumers increasingly seek to comprehend the origins and production methods of their meals. The plant-based sector, projected to grow to $74.2 billion by 2027, reflects a broader consumer trend towards ethical and sustainable dining choices.
Businesses in the hospitality food and beverage industry must prioritize clear communication regarding their sourcing practices, detailing:
For example, implementing hyper-local sourcing strategies, such as in-house hydroponics or rooftop gardens, can significantly enhance transparency and appeal to eco-minded guests. This commitment to transparency not only fosters trust but also enhances brand loyalty, encouraging repeat patronage.
With 74% of diners expressing a , those in the hospitality food and beverage industry that effectively communicate their sourcing strategies can distinguish themselves in a competitive market. To build consumer trust, establishments should consider utilizing social media platforms to share their sourcing stories and engage directly with their audience.

The hospitality food and beverage industry is experiencing a profound transformation, driven by shifting consumer preferences and technological advancements. By emphasizing data-driven revenue management, sustainable practices, and personalized dining experiences, establishments are adapting to meet the evolving demands of modern diners. These trends not only enhance operational efficiency but also foster deeper connections with guests, ultimately leading to increased loyalty and revenue growth.
Key insights from the discussion underscore the significance of integrating innovative strategies, such as:
Each of these elements is crucial in shaping the future of hospitality, ensuring that businesses remain competitive in an ever-changing landscape. The rise of personalized nutrition, functional foods, and innovative beverage offerings further highlights the industry's commitment to catering to health-conscious consumers seeking unique dining experiences.
In conclusion, the hospitality food and beverage sector is at a pivotal moment where embracing these trends is essential for success. By prioritizing customer engagement, sustainability, and transparency, establishments can enhance their brand image while building lasting relationships with their patrons. As the industry evolves, it is imperative for businesses to adapt and innovate, ensuring they are well-positioned to thrive in the dynamic market of 2025 and beyond.
What is Lights On and what role does it play in the hospitality industry?
Lights On is a leader in driving revenue management innovations within the hospitality food and beverage industry. It utilizes advanced data analytics and trend analysis to help clients enhance their pricing strategies and increase demand generation.
How does Lights On's approach impact revenue growth for clients?
Lights On's data-driven approach has resulted in an impressive average year-over-year revenue growth of 47% for clients, highlighting the importance of effective revenue management practices in a competitive landscape.
What marketing strategies can hotels implement to enhance bookings?
Hotels can implement targeted marketing strategies such as personalized email campaigns, social media promotions, and partnerships with local businesses to attract more guests.
Why is data analytics important in the hospitality food and beverage industry?
Data analytics is becoming increasingly vital for shaping successful revenue management strategies, allowing industry leaders to navigate fluctuating market conditions and meet evolving consumer demands.
What is driving the demand for plant-based foods in the hospitality industry?
The demand for plant-based foods is increasing as consumers prioritize health and wellness. The hospitality food and beverage industry is responding by expanding menus to include innovative plant-based options that cater to vegans, flexitarians, and health-conscious diners.
What ingredients can restaurants incorporate to create appealing plant-based dishes?
Restaurants can create nutritious and appealing plant-based dishes by incorporating ingredients such as quinoa, lentils, and a varied selection of vegetables.
How can offering plant-based options affect customer satisfaction and brand loyalty?
Offering plant-based options aligns with evolving consumer preferences and enhances customer satisfaction, which can lead to increased loyalty and revenue growth for establishments.
What technologies are driving digital transformation in the hospitality industry?
Digital transformation in the hospitality industry is driven by technologies such as mobile apps, AI-driven chatbots, and cloud-based management systems that enhance operational efficiency and customer engagement.
How do mobile check-in and digital concierge services benefit guests?
Mobile check-in and digital concierge services minimize wait times and allow guests to customize their experiences, resulting in increased satisfaction rates.
What is the predicted impact of AI and machine learning on travel bookings by 2025?
By the end of 2025, AI and machine learning are expected to manage over half of all travel bookings, indicating the growing importance of AI in enhancing service quality in the hospitality industry.
Transform your group booking strategies with Lights On and watch your occupancy soar.